JavaScript required
We’re sorry, but Coda doesn’t work properly without JavaScript enabled.
Skip to content
CRISP-DM
CRSIP-DM
More
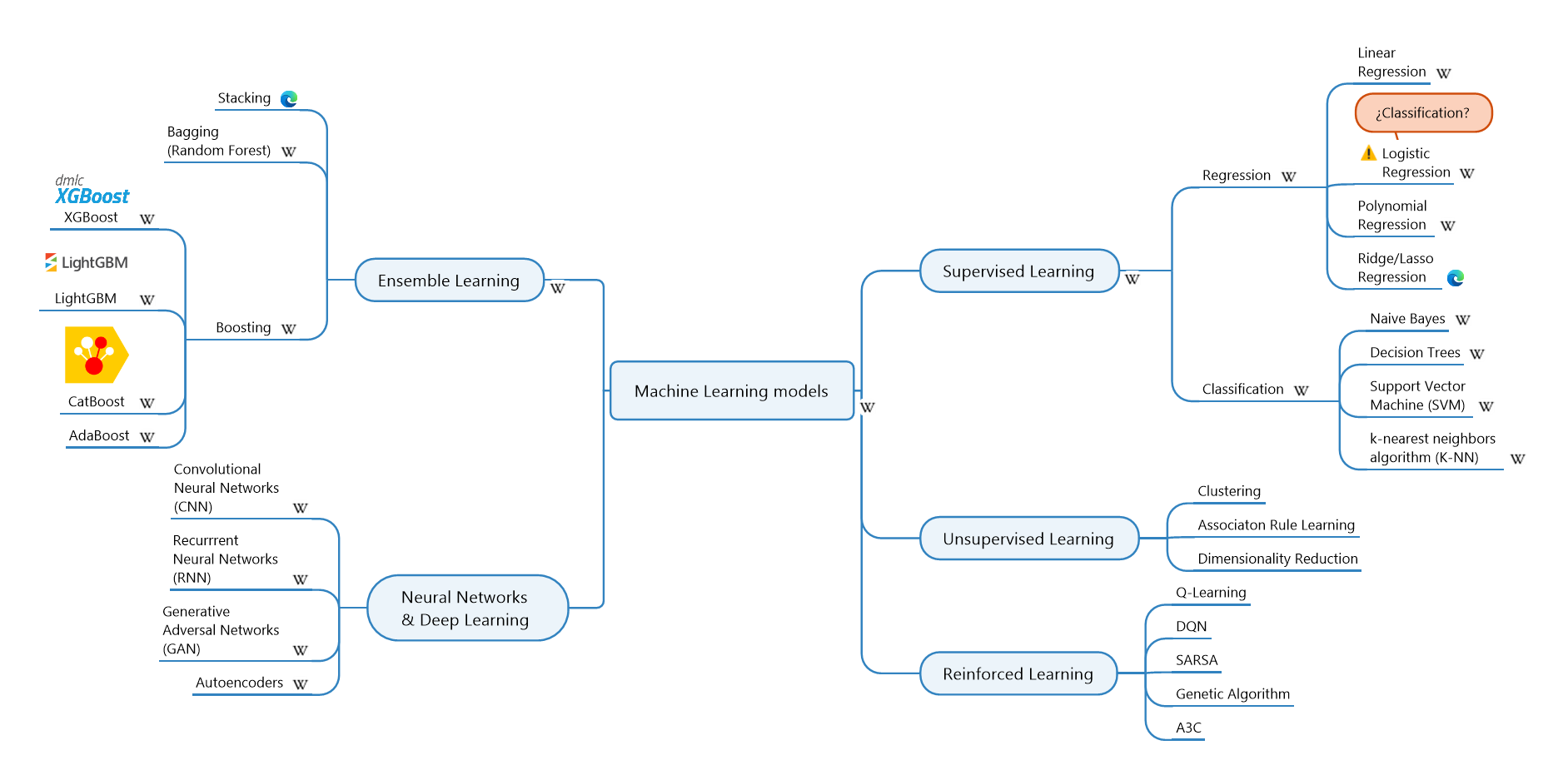
Machine Learning Models
Elaborado por Juan Carlos Bustamante Urbina del Tec de Monterrey y por
Jorge Pérez Colín
de
BDS
.
Machine Learning Models.
mmap
97.8 kB
See document(s):
Machine learning - Wikipedia
Supervised Learning
See document(s):
Supervised learning - Wikipedia
Regression
See document(s):
Regression analysis - Wikipedia
Linear Regression
See document(s):
Linear regression - Wikipedia
image.png failed to upload
Logistic Regression
See document(s):
Logistic regression - Wikipedia
Polynomial Regression
See document(s):
Polynomial regression - Wikipedia
Ridge/Lasso Regression
See document(s):
Lasso & Ridge Regression | A Comprehensive Guide in Python & R
Classification
See document(s):
Statistical classification - Wikipedia
Naive Bayes
See document(s):
Naive Bayes classifier - Wikipedia
Decision Trees
See document(s):
Decision tree - Wikipedia
Support Vector Machine (SVM)
See document(s):
Support vector machine - Wikipedia
k-nearest neighbors algorithm (K-NN)
See document(s):
k-nearest neighbors algorithm - Wikipedia
Unsupervised Learning
Clustering
Associaton Rule Learning
Dimensionality Reduction
Reinforced Learning
Q-Learning
DQN
SARSA
Genetic Algorithm
A3C
Neural Networks & Deep Learning
Convolutional Neural Networks (CNN)
See document(s):
Convolutional neural network - Wikipedia
Recurrrent Neural Networks (RNN)
See document(s):
Recurrent neural network - Wikipedia
Generative Adversal Networks (GAN)
See document(s):
Generative adversarial network - Wikipedia
Autoencoders
See document(s):
Autoencoder - Wikipedia
Ensemble Learning
See document(s):
Ensemble learning - Wikipedia
Stacking
Stacking Ensemble Machine Learning With Python - MachineLearningMastery.com
Bagging (Random Forest)
Random forest - Wikipedia, la enciclopedia libre
Boosting
Boosting (machine learning) - Wikipedia
XGBoost
XGBoost - Wikipedia
LightGBM
LightGBM - Wikipedia
CatBoost
See document(s):
CatBoost - Wikipedia
AdaBoost
See document(s):
AdaBoost - Wikipedia
Supervised Learning
Regression
Classification
Unsupervised Learning
Reinforced Learning
Neural Networks & Deep Learning
Ensemble Learning
Boosting
Want to print your doc?
This is not the way.
Try clicking the ⋯ next to your doc name or using a keyboard shortcut (
Ctrl
P
) instead.